本文主要针对分立方案高速输出电路,由于MOS管、稳压管、PCB布局布线都存在一些寄生电容,这些寄生电容都会影响高速输出电路的占空比,所以本文对这些寄生电容的影响进行简单说明。
测试工况:
电压:24V,负载类型:阻性负载2K,输出频率:200Khz,要求占空比45%~55%;

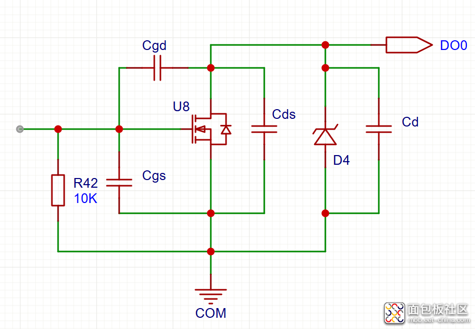
寄生电容分布情况:如下图所示,MOS管寄生电容为Cgd、Cgs、Cds,稳压管寄生电容为Cd;

而MOS管手册常见的参数如下图所示为Ciss、Coss、Crss(为啥是这些参数,而不改成Cgs、Cgd、Cds?1、方便测试对比;2、与开关行为直接关联,Ciss对应驱动电流需求,Coss对应关断时的能量损耗,Crss对应米勒平台);其简单转换关系:Crss=Cgd,Ciss=Cgs+Cgd,Coss=Cds+Cgd

通过外部手段模拟不同寄生电容大小进行实验测试发现:
1、Cgs需小于950pF,同时Coss+Cd需小于230pF,才能满足占空比要求;
2、Coss+Cd对占空比的影响较大约(1%-2%)/100pF,Cgs对占空比影响较小约(1%-2%)/660pF;
3、通过相同器件测试不同通道占空比发现占空比变化和器件相关,和通道走线关系不大(因为通道走线寄生电容较小影响也较小);
4、对比TVS和稳压管在开关直流接触器时,TVS的动作更快,过冲电压低,但能量吸收时间更长;稳压管的动作慢,过冲电压高,但能量吸收时间短(因为稳压管动作时阻抗降低,能快速释放能量)。


结论:
1、在高速分立输出电路中选型MOS和稳压管(或TVS)时需优先选择Coss+Cd小的(注意Cgs不能太大,部分MOS管手册Coss较小,但Cgs有2000多pF);
2、功率越大的稳压管(或TVS)其结电容越大,所以在更换大功率防护器件时需评估对高速输出占空比的影响。
3、在选择稳压管时需测试考虑MOS的Vds
/1
文章评论(0条评论)
登录后参与讨论