晶振的选型及设计
硬芯谈 2026-01-15

1.概述

前面我们谈到主控芯片MCU的选型,本文我们聊聊MCU的“心脏”- -晶振。晶振又称晶体振荡器,是一种利用石英晶体的压电效应制成的电子元件,当受到外加电场作用时,会产生机械振动,是电子产品中不可缺少的器件。


2.关键参数

2.1频率

根据主控芯片规格书需求选择合适的频率,常见的频率有实时时钟频率32.768KHz、微控制器系统时钟频率1MHz~50MHz

2.2精度

精度是描述晶振实际输出频率与标称频率的偏差,通常以ppm为单位,有±50ppm、±20ppm、±10ppm等,根据主控芯片精度要求选择合适的晶振。

2.3负载电容

负载电容影响晶振的振动频率,在应用中,实际用的电容应当与晶振规定的负载电容相匹配。

负载电容计算公式:

根据公式可知负载电容等于晶振两并联电容的积除于两并联电容的和再加上杂散电容(杂散电容为3~5pF)。

2.4激励功率DL

晶振需匹配主控芯片的驱动能力一般小于1mW

2.5温度范围

根据产品应用环境要求选择合适的工作温度范围。

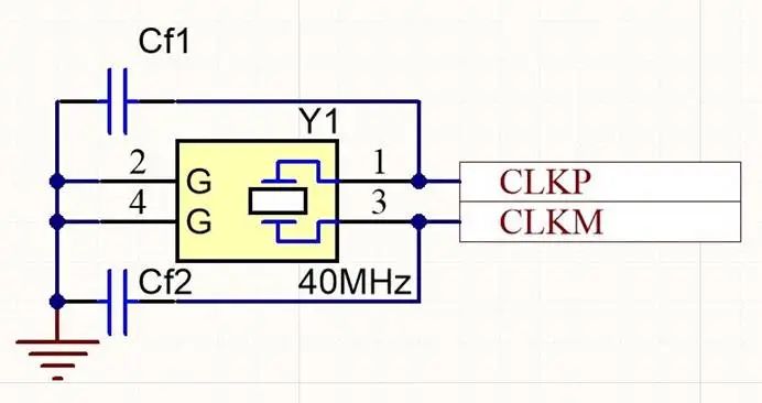
3.设计

例如某主控芯片对晶振要求如下:

从上图可知此主控芯片对晶振的要求:频率40MHz,精度±50ppm,负载电容8pF,驱动功率50~200uW,温度范围-40~105摄氏度。我们可以选择扬兴科技的XC2EY2H4KO-114OLP-40M

原理图设计

PCB设计

如图所示晶振离主控芯片尽可能近,包地并放置过孔,起到法拉第地笼作用,防止干扰其它部件,晶振下面禁止走信号线。



声明: 本文转载自其它媒体或授权刊载,目的在于信息传递,并不代表本站赞同其观点和对其真实性负责,如有新闻稿件和图片作品的内容、版权以及其它问题的,请联系我们及时删除。 微信联系小助理
0
评论
  • 相关技术文库
  • 模拟
  • 模电
  • 运放
  • 放大
下载排行榜
更多
评测报告
更多
广告