本文只介绍作为开关管使用时的电路设计。介绍电路之前,我们需要了解一下压控和流控的概念
压控:是指电压作为控制信号,理想状态下,对于MOS只要VGS的电压满足开启要求(Vth),MOS管就导通
流控:是指电流作为控制信号,对于BJT,只要Ibe满足开启要求,三极管就会导通
NMOS
导通条件:VGS电压高于Vth(一般4.5V)
:R1 R2的作用就是为给G 和S 之间创造一个VGS (一般2.5~4.5V,管子就可以完全导通,具体看手册);
不用去关心G极与D极的电压关系(只要没达到击穿电压);实测过,就算C极电压低于G极电压,管子依旧导通(不是经过体二极管的那种导通)

有人会说如果S极不接地呢,其实一样,只要你能保证VGS的电压满足要求就行:
比如下图 只要此时G极电压大于S极电压(高于导通电压),那就该怎么导通就怎么导通;
此时要特别注意,此时的S极电压不是0V ;具体多少V取决于你的电路,只要你能保证VGS;
比如此时S极电压大于D极电压,那不就是个二极管吗?还分析啥?

结论:只要你保证VGS 满足导通电压,他就导通
NPN三级管
NPN三极管导通条件
1、Ib大约为1mA左右
2、Vbe>0.7V(因此设计时,需保证Vbe>0.7V,这个是导通条件);但三极管导通时Vbe = 0.7V左右
就好像对于二极管,如果想让它导通,就要保证其两端压差高于0.7V (只要高于0.7V 你设计成5V 10V 都可以),但二极管一旦导通,其两端电压就是0.7V 有些绕;一个是条件、一个是特征;

考虑点:
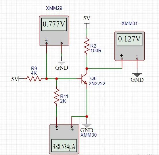
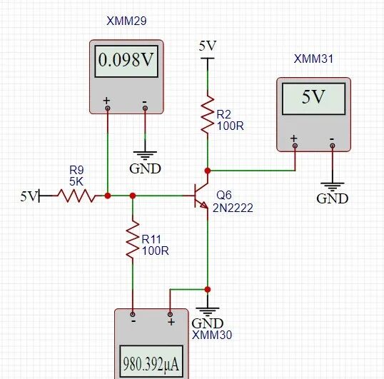
电阻R9的作用:用于设置Ib的大小(我们假设当NPN导通时,此时Vb=0.7V,因此流过R9的电流约为(5-0.7)/4=1mA左右)
R11的作用:
(1)如果没有R11、假设开关信号断开,三级管的b极就悬空;此时其属于高阻态(不确定状态),极易受到外部的高压静电、雷击、外部干扰信号的影响;导致三极管误导通和击穿损坏;
(2)由于工艺的原因的原因,三极管的三个极之间都存在寄生电容;当三极管关断的时候,电容CBE可以通过R11更快速的放电,加快三极管关断速度(使得其工作在放大区的时间减小)
R11阻值的选择:
(1)必须要保证R11与R9在b极的分压安全的大于0.7V,管子才能导通(如果不能导通,其他的分析还有啥意义)
(2)如果R11过大,会导致三极管关断时间变慢
(3)R11在满足分压要求的条件下如果阻值过小,会导致功耗变大(0.7V/R11)
(4)据其他工程师的经验,R11选2K(个人觉得,这个值一定要满足第一个条件,在其左右就可以了)
以上四个条件,要先保证条件(1),如果功能都不能实现,那就不用讲性能了。
总结:
(1):三极管开关电路设计的思路是一种 假设成真的设计方法:就是我按照其完全导通的时候选择各种参数,而不是我先选参数后判断其是否导通
(2):对于R9和R11的分压要满足Vbe大于0.7V(比如这个图中设计的Vb=5*(2/6)=1.6V)但为什么实测出来是0.7V而不是1.6V
这是因为be间的特性很像一个二极管,只要其压差大于0.7V 其压差就是0.7V(有点绕,哈哈哈哈)因此你要做的就是保证其大于0.7V;
0