电机驱动硬件电路
电路一点通 2026-01-15

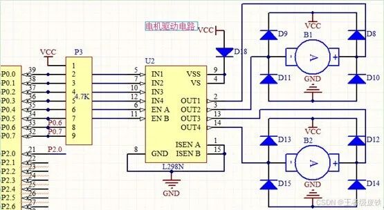
控制核心在于 INAINBPWM 这三个输入引脚。通过改变它们的逻辑电平组合,就能控制电机的旋转方向、转速和刹车。其基本逻辑如下表所示:

INA INB PWM 工作模式 说明
L H 脉冲 正转 电机正转,转速由PWM占空比控制

1

H L 脉冲 反转 电机反转,转速由PWM占空比控制

1

L L X 刹车(制动) 电机惯性转动停止,快速刹车

4

H H X 刹车(制动) 电机惯性转动停止,快速刹车

4

除了基本控制,芯片的 SEL0 引脚用于选择对哪个半桥(A或B)进行诊断。CS 引脚则会输出一个与流过被选通路的电流成比例的模拟电压,通过测量这个电压,微控制器(MCU)可以实时监测电机电流,实现过流保护或力矩控制。

对于后面的4个二极管,主要起到续流的作用

电机是电感性负载,当停机或换向时,就会产生反向感生电动势而且很高,如果不加释放就会击穿控制芯片内部电路。加了二极管后感生电动势使二极管导通,释放了电能量,起到了保护作用。



声明: 本文转载自其它媒体或授权刊载,目的在于信息传递,并不代表本站赞同其观点和对其真实性负责,如有新闻稿件和图片作品的内容、版权以及其它问题的,请联系我们及时删除。 微信联系小助理
0
评论
  • 相关技术文库
  • 硬件
  • 原理图
  • 信号完整性
  • EMI
下载排行榜
更多
评测报告
更多
广告