主控芯片选型- -MCU篇
硬芯谈 2026-01-15

1. 概述

主控芯片是指把CPU、存储控制器、输入输出控制器、定时器等多个功能模块集成在一块芯片上。主控芯片是整个系统的核心,用于管理整个系统的运行,分为CPUGPUMCUFPGA等,本文谈谈MCU的选型。MCU就是我们说的单片机,目前被广泛应用于电子产品中。


2.需求分析

在产品设计中,关于MCU的选型,我们要对产品需求进行深度的分析,因为方案一旦确定,我们硬件、软件、算法都要投入进去,如果中途再换方案,会浪费大量的人力、物力。

2.1性能要求

对主芯片运算能力、存储空间、ADC精度、功耗、温度范围等指标要求进行评估。

就拿血糖仪方案来说:

运算能力:88051内核(主频≥32MHz)或ARM Cortex-M0+内核已足够满足血糖算法需求;

存储空间:Flash≥64KB(预留算法升级空间),RAM≥8KB确保多任务处理能力;

ADC精度:需集成≥12位高精度ADC以准确采集试纸的微弱电流信号,高端方案如24ADC可提升检测精度;

功耗:待机功耗需≤5μA(深度睡眠),工作功耗≤4mA,支持快速唤醒模式,延长电池寿命;

温度范围:-40℃~85℃

2.2功能要求

外设接口:I2CSPICANUARTUSBGPIO等接口需要哪些。

血糖仪方案:

通信接口: UARTSPII2C用于连接蓝牙模块、SD卡及外部传感器;

显示屏驱动:直接驱动LCD段码屏(最大支持8×28),减少外部驱动芯片;

GPIO口:按键检测、灯驱动等。

2.3成本

提前了解MCU批量成本是否符合预算范围,关于成本我们可以利用立创商城等平台或者通过采购找厂家报价的形式进行评估。

2.4厂家情况

对芯片厂家基本情况进行调查,了解厂家经营情况是否良好,芯片型号是否量产,晶圆和封测有没有受到制约,技术支持团队等情况。这样做的目的有两个:新方案设计原厂的技术支持要跟得上;产品量产后能买得到芯片。

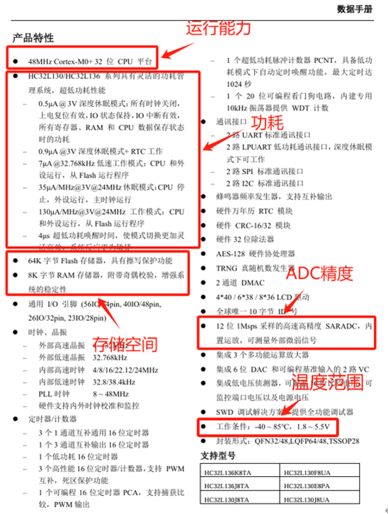
2.5 HC32L136K8TA

华大半导体的HC32L136K8TA性能指标如下所示

外设接口:

如规格书所述,华大半导体的HC32L136K8TA能满足血糖仪方案的设计,MCU一般都会有开发板,我们可以申请开发板,先在开发板上评估芯片性能,再进行设计。

3.设计

HC32L136K8TA的典型应用电路如图所示:

电源:供电脚DVCCAVCC供电电压范围为1.8V~5.5V,典型值为3.3V,每组电源都需要接去耦电容,去耦电容尽量靠近相应电源引脚;DVSSAVSS接地;VCAPLDO内核供电输出(仅限内部电路使用,需外接不 小于1uF的去耦电容);

复位:在复位引脚RESETB与地之间接一个电容,复位引脚RESETB并通过上拉电阻接到DVCC,组成RC延时电路,系统上电时实现自动复位。

BOOT0我们设计电路时通过一个10K电阻将BOOT0脚接地,并能利用短接的方式将BOO0DVCC。当复位时BOOT0管脚为高电平,芯片工作于ISP编程模式,可通过SWD接口对Flash进行固件烧录。当复位时BOOT0管脚为低电平,芯片工作于用户模式,芯片执行Flash内的程序代码。

晶振:高速外部时钟(XTH)可以使用一个4~32MHz的晶振;低速外部时钟(XTL)可以使用一个32.768kHz的晶振。

HC32L136K8TA的封装设计可参考如下两图


声明: 本文转载自其它媒体或授权刊载,目的在于信息传递,并不代表本站赞同其观点和对其真实性负责,如有新闻稿件和图片作品的内容、版权以及其它问题的,请联系我们及时删除。 微信联系小助理
0
评论
  • 相关技术文库
  • 单片机
  • 嵌入式
  • MCU
  • STM
下载排行榜
更多
评测报告
更多
广告