电源芯片选型- -LDO篇
硬芯谈 2026-01-15
1. 概述

电源芯片有DC-DCLDO,之前聊过DC-DC的选型,本文重点谈谈电源芯片LDOLDO即低压差线性稳压器,能将不稳定的输入电压转化为稳定的输出电压。

2. 需求分析

2.1 输入电压、输出电压、负载电流

对于LDO选型,同电源芯片DC-DC选型一样,我们首先要确定输入电压范围,输出电压值,负载电流等指标。

例如某毫米波雷达主芯片,其中有一路电源要求是:电压1.3V,电流2A。并且毫米波雷达对纹波噪声特别敏感,如果电源纹波过大,会引入噪声到雷达系统,干扰信号采集,产生虚警,带来误判,所以选择噪声抑制比好的LDO比较合适。

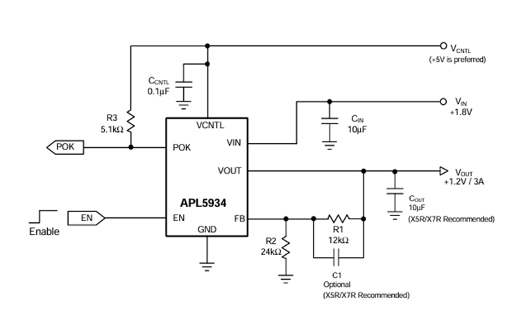
如上图所示,茂达电子有一颗LDO APL5934输入电压支持1.2V~5.5V,输出电压可调,负载电流3A

2.2 PSRR

LDO还有一个很重要的指标电源噪声抑制比PSRR,这个指标表征抑制电源纹波噪声的能力。

2.3 Dropout Voltage

从上图可知当输入电压和输出电压压差在250mV时,能稳定输出3A的电流。

2.4 发热量

发热量也是我们LDO选型关注的一个重要指标。

从以上指标可知,这款LDO能满足需求。

3. 设计

如图所示为APL5934的参考应用设计电路

每个引脚说明如下:

输出电压:

通过上述公式可知,输出电压由FB脚的电阻R1R2设置。

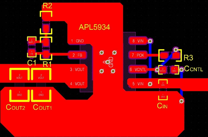
PCB布局和LAYOUT可参考下图:

目前国产芯片方案发展迅速,也得到了市场的检验,比较稳定,让我们一起支持国产,国产电源芯片LDO有圣邦微电子、3PEAK、芯洲、杰华特、矽力杰、茂达、贝岭等厂家。



声明: 本文转载自其它媒体或授权刊载,目的在于信息传递,并不代表本站赞同其观点和对其真实性负责,如有新闻稿件和图片作品的内容、版权以及其它问题的,请联系我们及时删除。 微信联系小助理
0
评论
  • 相关技术文库
  • 电源
  • DC
  • AC
  • 稳压
下载排行榜
更多
评测报告
更多
广告